当前位置
首页
政务公开
财税信息
部门决算信息
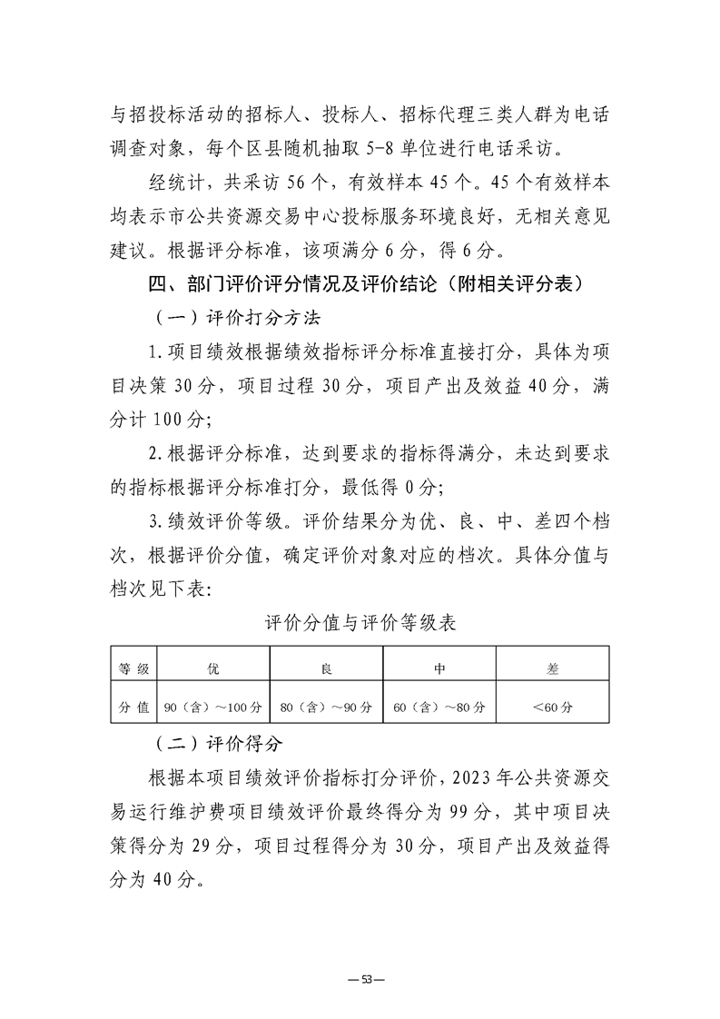
2023年交易中心部门决算公开
【信息时间:2024-09-27 阅读次数:
】
【我要打印】
【关闭】