当前位置
首页
左侧广告
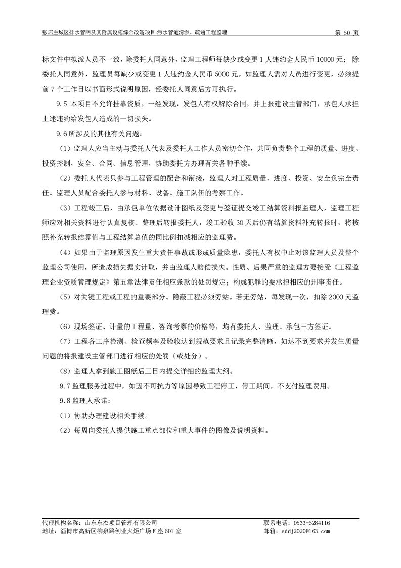
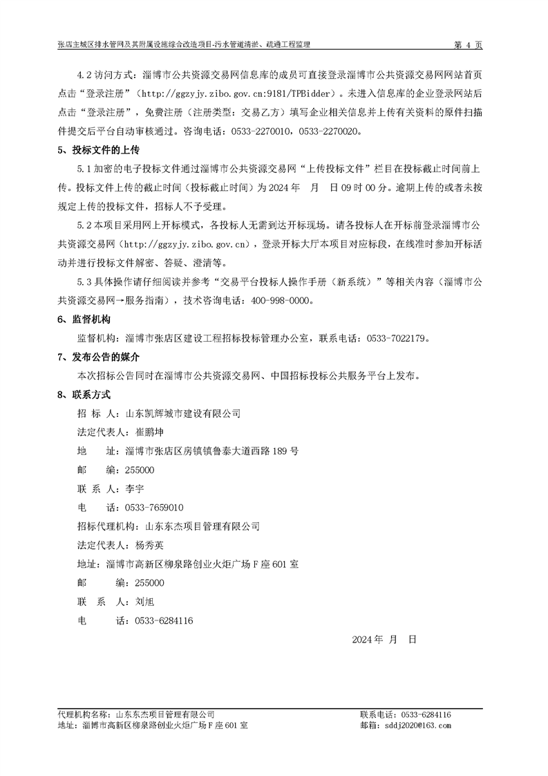
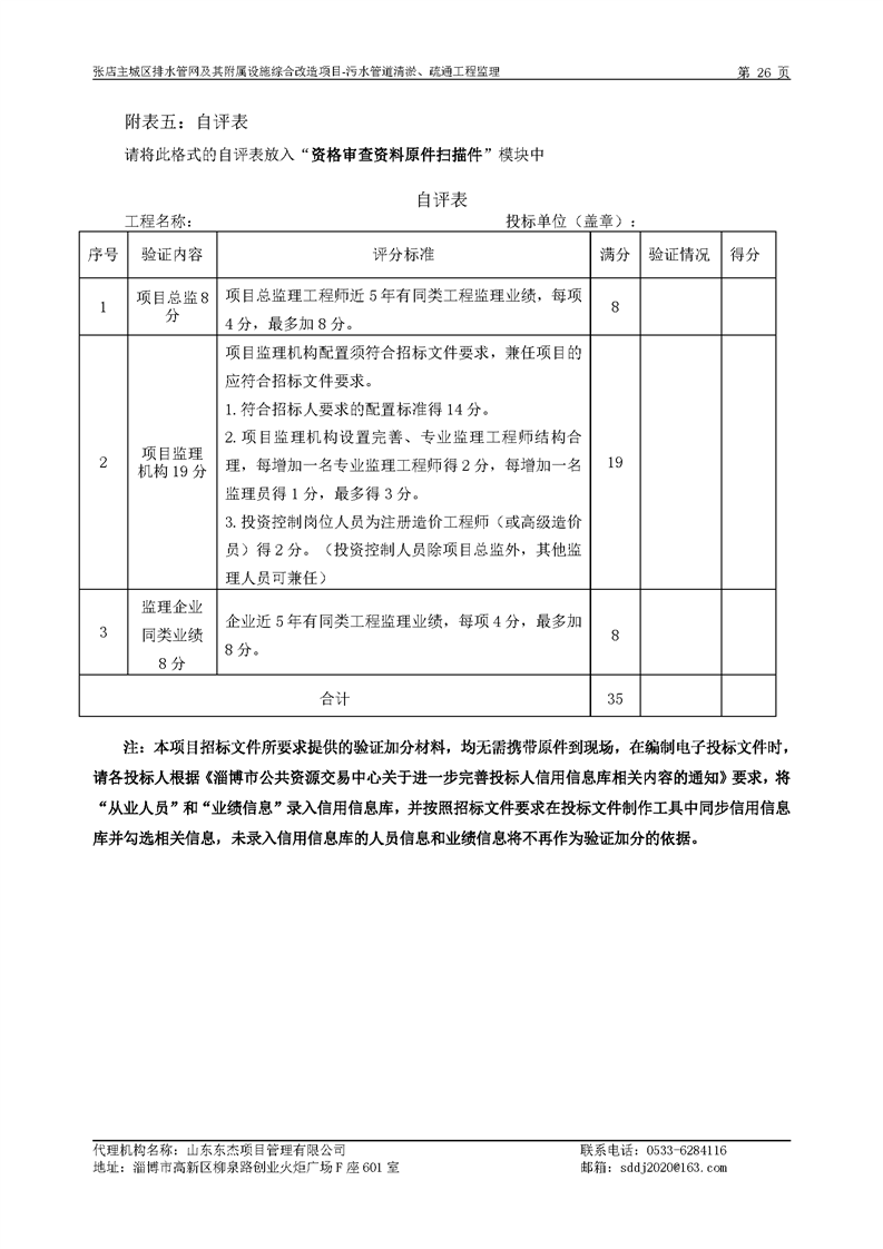
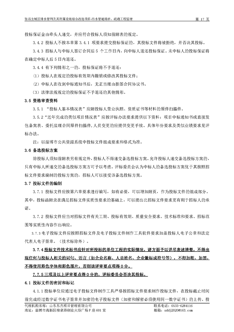
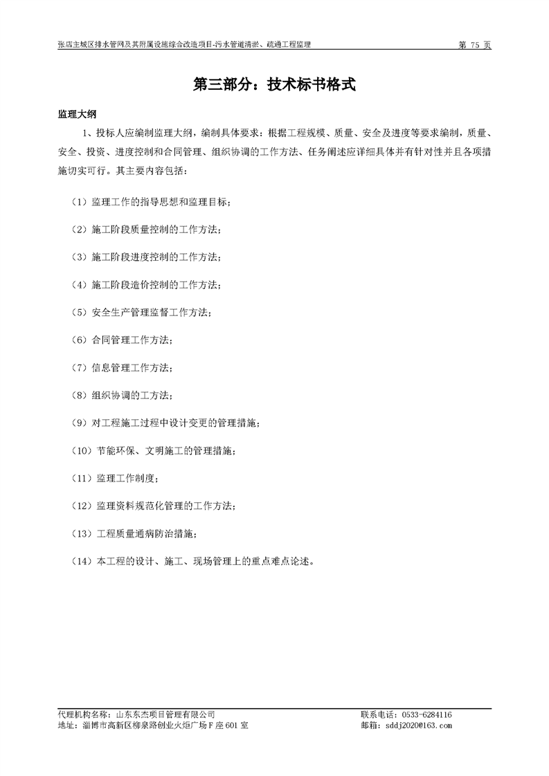
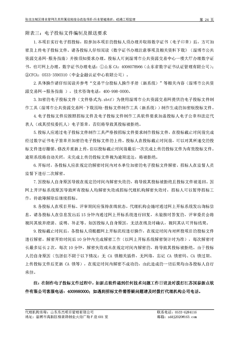
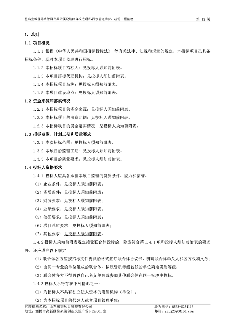
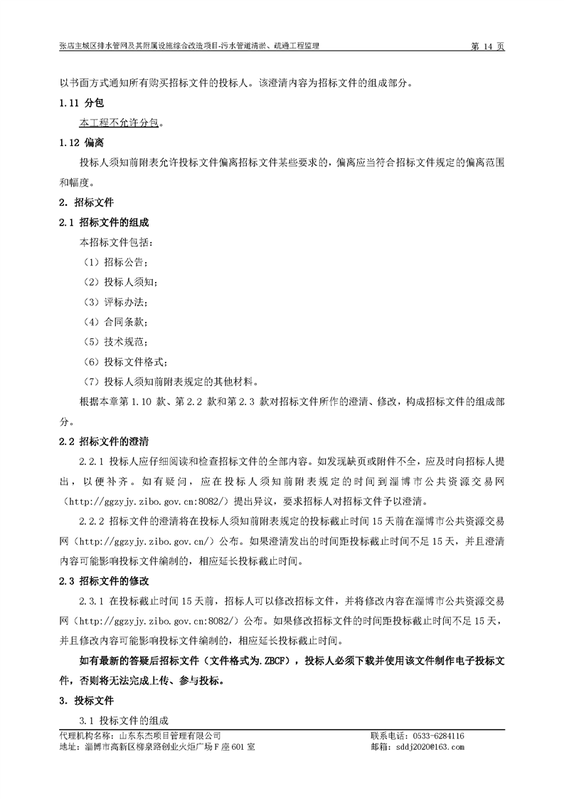
张店主城区排水管网及其附属设施综合改造项目-污水管道清淤、疏通工程监理招标文件预公示
【信息时间:2024-11-22 阅读次数:
】
【我要打印】
【关闭】